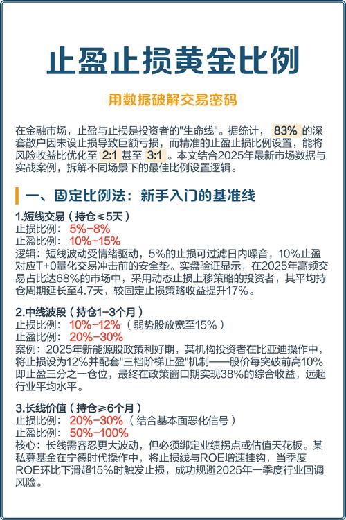
黄金投资怎么卖?学会分批止盈和止损
<股票配资网>黄金投资怎么卖?学会分批止盈和止损股票配资网>
这份结合了当前市场情绪与长期支撑面的分仓买入与止盈方案请查收。核心思路是:底仓拿稳、浮盈滚动、高位急流勇退。
核心仓位配置(建议总资金100%)
将资金分为三个梯队黄金投资怎么卖?学会分批止盈和止损,进可攻退可守。
1. 底仓配置(50%资金) —— “压舱石”

- 买入区间:4500 - 4620美元/盎司
- 策略逻辑:承接央行购金的长期买盘,视为底部铁底。
- 持有逻辑:不计较短期震荡,目标是吃到未来1-2年的大趋势,不轻易卖出。
2. 滚动仓(30%资金) —— “拾穗者”

- 买入区间:4650 - 4780美元/盎司
- 策略逻辑:利用短期波动(震荡行情)做差价,降低持仓成本。
- 持有逻辑:高抛低吸,见好就收。
3. 进攻仓(20%资金) —— “追光者”

- 买入区间:突破4800美元后回踩确认
- 策略逻辑:仅在强势多头行情中开仓,博取高收益。
- 持有逻辑:快进快出,严格止损
止盈与止损计划(生命线)
止盈三级跳

1. 第一目标(轻仓止盈):触及 5000美元
- 动作:卖出全部进攻仓 + 卖出1/3滚动仓。
- 理由:这是前期压力位,获利了结锁定利润,落袋为安。
2. 第二目标(中仓止盈):触及 5300美元
- 动作:卖出剩余2/3滚动仓。
- 理由:此时市场情绪狂热,需逐步收回现金,保留底仓博取更高。
3. 终极目标(清仓离场):触及 5600 - 5800美元
- 动作:清仓所有剩余筹码。
- 理由:历史高位区间黄金投资怎么卖?学会分批止盈和止损,地缘政治与降息预期若兑现,大概率见顶回落。
️ 止损红线(保命法则)
- 止损线:4380美元/盎司(有效跌破此位)
- 动作:无条件止损,离场观望。
- 理由:跌破此位意味着连续17个月的增持行情防线被打破,需重新评估地缘风险
操作小贴士
1. 分批建仓:不要一次性梭哈。比如在4600买20%,4650再买20%止损和止盈是什么意思,拉平均价。
2. 工具建议:
- 若做短线止损和止盈是什么意思,关注ETF基金或纸黄金,流动性好。
- 若为长期资产配置,可考虑实物黄金或黄金股作为进攻性标的。
这套方案既能让你握住马年黄金的大行情,又能避免高位站岗,觉得合适可以先模拟两笔试试水。







