清明节假期最后一天!新莱应材控股股东等三人因涉嫌内幕交易被立案调查
<股票配资网>清明节假期最后一天!新莱应材控股股东等三人因涉嫌内幕交易被立案调查股票配资网>
清明节假期最后一天,新莱应材()曝出了利空消息。
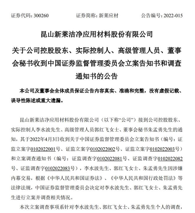
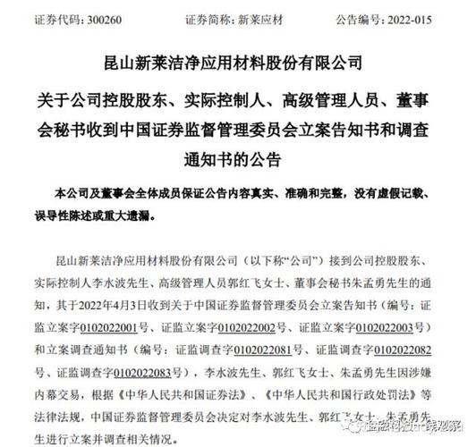
新莱应材4月5日晚间发布公告称新莱应材吧,接到公司控股股东、实际控制人李水波、高级管理人员郭红飞、董事会秘书朱孟勇的通知,因涉嫌内幕交易,证监会决定对三人进行立案并调查相关情况。
新莱应材表示,本次立案调查事项系针对三人个人的调查。
公告强调,本次立案调查事项系针对李水波、郭红飞、朱孟勇个人的调查,与公司的日常经营管理和业务活动无关,对公司的正常经营不产生影响。

公告
截至4月1日收盘,新莱应材报收52.86元,跌2.09%,最新市值为119.8亿元。
需要强调的是,该股自去年4月6日的13.77元左右一路上涨,至今年3月9日的新高56.77元,不到一年的时间大涨312%,堪称大牛股。

股价截图
据悉,新莱应材主营业务为洁净应用材料和高纯及超高纯应用材料的研发、生产与销售,产品主要应用于食品安全、生物医药和泛半导体等业务领域。
实控人等遭证监会立案
新莱应材实控人李水波、高级管理人员郭红飞、董事会秘书朱孟勇被证监会立案的消息引发了公司投资者热议。
针对相关问题,北京商报记者致电新莱应材董秘办公室进行采访,不过未有人接听。

根据新莱应材披露的2020年年报,李水波担任公司董事长、总经理,与其妻子申安韵共同为公司实控人,李柏桦与李柏元是李水波和申安韵的长子和次子,也直接持有上市公司股份。
资料显示,李水波1956年出生,目前已66岁,中国台湾省籍,专科学历。截至2021年上半年,李水波、申安韵、李柏桦、李柏元分别位列新莱应材第一大、第二大、第三大、第四大股东,直接持股比例为25.06%、16.71%、6.9%、6.88%。
据新莱应材2020年年报,公司提到的高级管理人员郭红飞目前任副总经理一职,此前为公司董秘。
履历显示,郭红飞1978年5月出生,大专学历,2002年9月至2008年9月在昆山新莱流体设备有限公司历任生管组主管、业务助理、国内业务主管;2012年12月任蚌埠雷诺真空技术有限公司监事;2013年6月任宝莱不锈钢科技(昆山)有限公司监事;2013年6月任昆山莱恒洁净材料有限公司监事;2008年9月至2020年9月任新莱应材董事会秘书,2011年4月至今任新莱应材副总经理。
朱孟勇则在三人中年龄最小,1987年6月出生,中南大学本科学历,曾任宇顺电子证券事务代表,2012年入职新莱应材清明节假期最后一天!新莱应材控股股东等三人因涉嫌内幕交易被立案调查,任上市公司证券事务代表,2020年9月任上市公司副总经理和董事会秘书。
经济学家宋清辉对北京商报记者表示,实控人被立案对于上市公司而言也是利空消息,在一定程度上也会打击上市公司投资者的投资热情。
北京商报记者注意到,在上述立案消息披露后,新莱应材股吧也是负面情绪较多,有股民表示“黑天鹅事件,只有认栽了”。

资料图
近一年多区间涨幅超300%
3月1日,新莱应材表示,公司当前存在部分订单积压情况,产能紧张是当前公司发展的瓶颈。公司全资子公司新莱应材科技(淮安)有限公司的租赁厂区预计今年五六月份投产,同时,公司将加快2019年公开发行可转换公司债券募集资金投资项目“应用于半导体行业超高洁净管阀件生产线技改项目”的整体实施进度,有效缓解公司生物医药行业和半导体行业的部分订单积压困境。
新莱应材1月24日晚间发布业绩预告称清明节假期最后一天!新莱应材控股股东等三人因涉嫌内幕交易被立案调查,预计2021年归母净利1.66亿元-1.85亿元,同比增长101.05%-124.06%。报告期内,受益于半导体国产化趋势,公司半导体板块业务快速增长;受益于国内疫苗及医药生产厂商快速扩产,公司生物医药板块业务增长迅猛;预计公司2021年度非经常性损益对公司净利润的影响金额约为1000万元,主要系公司收到政府补助。
去年,新莱应材自称是比亚迪的“忠实供应商”,引起了监管层的注意,深交所发出关注函。去年7月28日,新莱应材在深交所互动易平台回复投资者提问时称,“公司产品可以应用于泛半导体领域”“是锂电的终端大厂(例如德国商先创、比亚迪等)的忠实供应商”。当时消息一出,新莱应材股价应声大涨,随后三个交易日内,新莱应材股价累计上涨46.2%新莱应材吧,从20元出头一度上涨至最高33.4元。
新莱应材的股价大涨触及了异常波动标准,深交所也向公司下发了关注函,要求新莱应材说明向德国商先创、比亚迪销售的具体产品名称、最近三年及一期确认的收入、净利润金额及占比,结合在手订单及预计新增订单情况说明相关业务是否对公司业绩具有重大影响。
据悉,新莱应材主营业务为洁净应用材料和高纯及超高纯应用材料的研发、生产与销售,产品主要应用于食品安全、生物医药和泛半导体等业务领域。








