第1章炒股入门:读懂股票常识,稳健迈出财富增值第一步
<股票配资网>第1章炒股入门:读懂股票常识,稳健迈出财富增值第一步股票配资网>
第1章 炒股入门 读懂股票常识
学前提示
如果要问最大的投资市场是什么,恐怕你一定会回答是股市。没错,股市作为目前最大的投资市场,长期以来都占据着人们投资理财最重要的地位。炒股首先要全面而详细地了解各种股票常识,才能稳健入市,迈出实现财富增值的第一步。
要点展示
了解:最基本的股票知识
弄清:最常见的股市指数
心中有数:股票类型与板块划分
特别掌握:针对特定股票的术语
需知需会:其他重要炒股名称
1.1 了解:最基本的股票知识
俗话说:“以投资的眼光计算股票。”炒股可谓目前最热门的投资方式,在学习投资股票之前,投资者必须对股票的相关知识进行了解,明确股票的概念和种类,了解股票市场、股价指数以及影响股票价格的因素等知识。
1.1.1 什么是股票
1986年11月,美国纽约证券交易所董事长约翰•范尔林先生访华,他向邓小平赠送了一枚纽交所徽章,凭它可以在纽交所自由进出。邓小平回赠了一张50元面值的“小飞乐”股票。如图1-1所示。据悉,范尔林的这一股,通过多年的送配,一股变成了3183股,市场价值由50元变成最高时的10.76万元,回报率高达2152倍!

图1-1 “小飞乐”股票
那么,股票为何拥有如此高的回报率,它究竟是一种什么东西呢?股票是一种有价证券。我们通常所说的股票指的是普通股,它是在公司的经营管理和赢利以及财产的分配上享有普通权利的股份。从概念上讲,股票是股份有限公司在筹集资本时向出资人发行的股份凭证,代表着其持有者(即股东)对股份公司的所有权。
例如,假设一家股份公司有100个股东,每个人出资10万元,则每人拥有该公司1%的所有权(股权)。股份有限公司经主管机关核准后,印制股票,交于投资者持有,作为代表所有权的凭证,这就是股票的原始意义。
股票一般可以通过买卖方式有偿转让,股东能通过股票转让收回其投资,但不能要求公司返还其出资。股东可以在股票市场上买卖这些股票,就形成了股票在不同投资者手中的流通以及所有人和持有份额的变更。股票像一般的商品一样,有价格,能买卖,可以作为质押品。拥有这些股票的人,都可以成为公司的股东。股东与公司之间的关系不是债权债务关系。股东是公司的所有者,以其出资额为限对公司负有限责任、承担风险、分享收益。
因此,股票是股份公司发给投资者用以证明其在公司的股东权利和投资入股的份额,并据以获得股利收入的有价证券。
1.1.2 股票的类型
股票是由股份公司发行给股东,作为股东投资入股的所有权证书。在股票市场中,按照不同的分类方法,股票的分类也各不相同。如果按照红利的分类方式来看,可分为如图1-2所示的几种类型。

图1-2 按分配进行分类
专家提醒
按享受投票权益可分为单权、多权及无权3种。
(1)单权股票。单权股票指每张股票仅有一份表决权的股票。
(2)多权股票。多权股票指每张股票享有多份表决权的股票。
(3)无权股票。无权股票指没有表决权的股票。
除了按分类先后原则对股票进行分类之外,我们在日常生活中还常常听到“A股”“B股”等词汇,这实际上是按照股票的发行方式进行分类。具体的类型如图1-3所示。

图1-3 按发行方式进行分类
1.1.3 股票上市条件
股票上市是指已经发行的股票经证券交易所批准后,在交易所公开挂牌交易的法律行为,股票上市第1章炒股入门:读懂股票常识,稳健迈出财富增值第一步,是连接股票发行和股票交易的“桥梁”。股票上市的主要条件如图1-4所示。

图1-4 股票上市条件
专家提醒
股票终止上市的条件如下。
(1)上市公司股本总额、股权分布等发生变化,不再具备上市条件,在证券交易所规定的期限内仍不能达到上市条件。
(2)上市公司不按照规定公开其财务会计报告,或者对财务会计报告作虚假记载,且拒绝纠正。
(3)上市公司3年连续亏损,在其后一个年度内未能恢复盈利。
(4)上市公司解散或者被宣告破产。
1.1.4 股票的发行方式
股票在上市发行前,上市公司与股票的代理发行证券商签订代理发行合同,确定股票发行的方式,明确各方的责任。股票代理发行的方式按发行承担的风险不同,一般分为包销发行方式和代销发行方式两种。如图1-5所示。

图1-5 股票的发行方式
通过股票上市的包销发行方式,虽然上市公司能够在短期内筹集到大量资金,以应付资金方面的急需。但一般包销出去的证券,证券承销商都只按股票的一级发行价或更低的价格收购,从而不免使上市公司丧失了部分应有的收益。
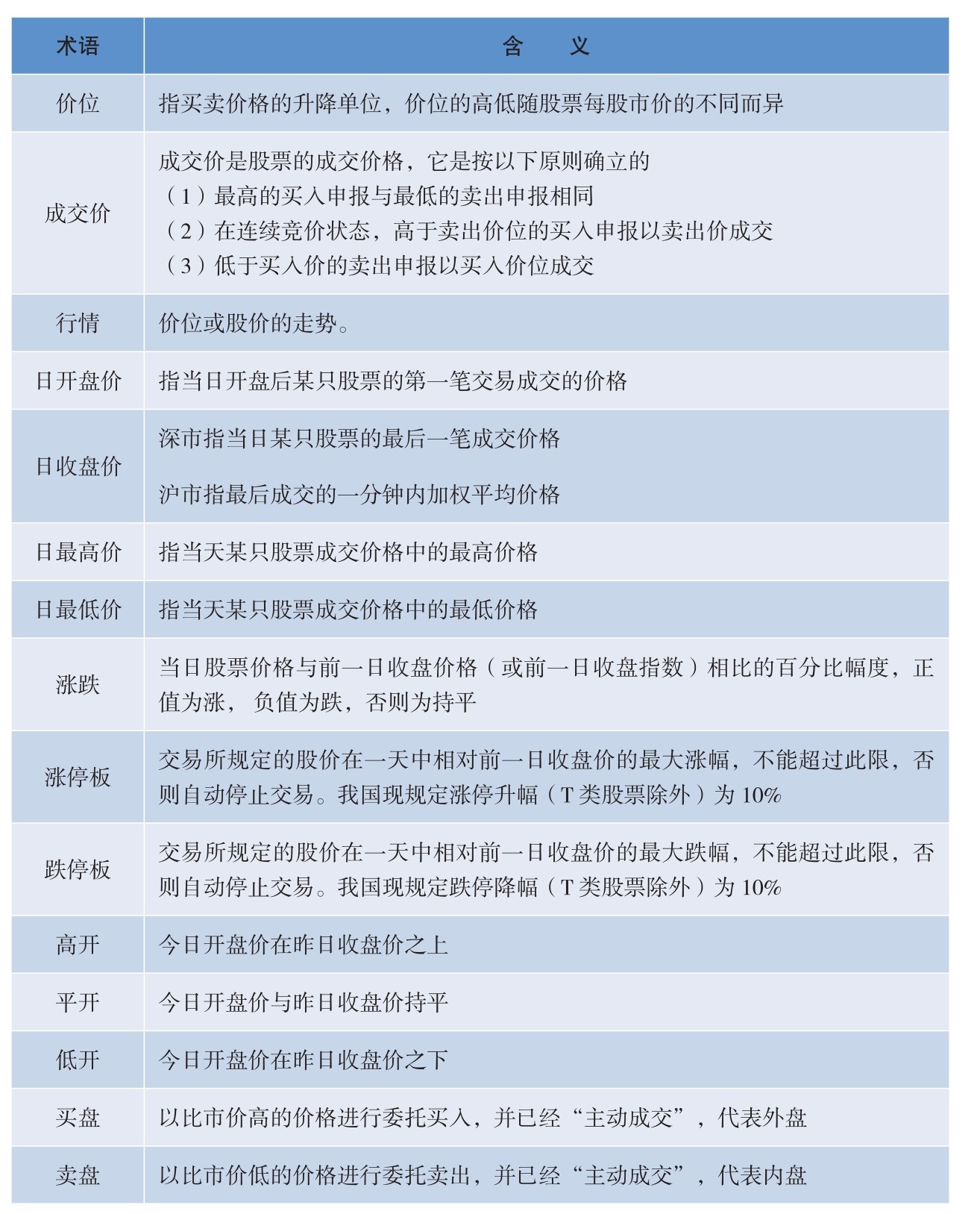
1.1.5 股市中常用的术语
投资股票是一门高深的学问,要想充分认识它,就需要对它特有的术语非常熟悉,下表列举了一些常用的股票术语。

续表

1.2 弄清:最常见的股市指数
近年来,股市投资已成为人们投资理财的一个常用手段,而弄清最常见的股市指数是在股市中赚钱的一门重要课程,本节将介绍新手炒股入门所需要掌握的必备基础知识。
1.2.1 什么是股票指数
股价指数是运用统计学中的指数方法编制而成的,是反映股市总体价格或某类股价变动和走势的指标。
股价指数也称股票价格指数,是动态地反映某个时期股市总价格水平的一种相对指标。具体来说,就是以某一个基期的总价格水平为100,用各个时期的股票总价格水平相比得出的一个相对数,即各个时期的股票价格指数。股票价格指数一般是用百分比表示的,简称“点”。
从本质上看股票指数即股价平均数,但是在计算股票指数时,通常会把股票指数和股价平均数分开计算。因为股价平均数以算术平均数表示,反映的是多种股票价格变动的一般水平。股票指数则是一个相对指标,反映不同时期的股价变动情况,所以在一个较长的时期中,股票指数比股价平均数更能精确地反映股价的变动和走势。股价指数的计算有算术平均法和加权平均法两种。如图1-6所示。

图1-6 股价指数的计算方法
但在实践中,上市公司经常会增、拆股和派息等,使股票价格产生除权、除息效应,失去连续性,不能进行直接比较。因此,在计算股价指数时也要考虑到这些因素的变化,及时对指数进行校正,以免股价指数失真。
1.2.2 上证指数是什么?
上证股票指数是由上海证券交易所编制的股票指数,于1990年12月19日正式发布。该股票指数的样本为所有在上海证券交易所挂牌上市的股票,新上市的股票将在挂牌的第二天纳入股票指数的计算范围。如图1-7所示。

图1-7 查看上证指数行情
因上证指数是以各上市公司的总股本为加权计算出来的,故盘子大的股票较能左右上证指数的走势,如马钢股份、中国石化等。股票指数的发布几乎和股市行情的变化是同步的,它是我国股民和证券从业人员研究和判断股票价格变化趋势时重要的参考依据。
专家提醒
上证股票指数的两条指标线之间的关系应用如下。
(1)当上证指数上涨时
黄线走势在白线走势之上时,表示盘小的股票涨幅较多。
黄线走势在白线走势之下时,表示盘小的股票涨幅比盘大的、权重大的股票涨幅小。
(2)当上证指数下跌时
黄线走势在白线走势之上时,表示盘小的股票跌幅比盘大的、权重大的股票跌幅小。
黄线走势在白线走势之下时,表示盘小的股票跌幅比盘大的、权重大的股票跌幅大。
1.2.3 深证指数是什么?
深圳综合股票指数是由深圳证券交易所编制的股票指数。如图1-8所示。该股票指数的计算方法基本与上证指数相同,其样本为所有在深圳证券交易所挂牌上市的股票,权数为股票的总股数。

图1-8 查看深证指数行情
目前,深圳证券交易所并存着两个股票指数:一个是老指数深圳综合指数,另一个是现在的成分股指数,两个指数之间的区别并不大。
专家提醒
深证成指(或深成指)全称深圳证券交易所成分股价指数,是中国证券市场最为人熟知的指数之一,也是我国的第一支成分股指数。该指数由深交所于1995年1月23日发布,精选深市A股中有市场代表性的40家上市公司为样本,以流通股本为权数,通过加权平均法计算得出,具有良好的市场代表性、流动性与蓝筹特征。
1.2.4 中证指数是什么?
中证指数有限公司成立于2005年8月25日,它是由上海证券交易所和深圳证券交易所共同出资发起设立的一家专业从事证券指数及指数衍生产品开发服务的公司。
1.沪深300指数
沪深300指数是沪、深证券交易所于2005年4月8日联合发布的反映A股市场整体趋势的指数。如图1-9所示。

图1-9 查看沪深300指数行情
沪深300指数的编制目标是反映中国证券市场股票价格变动的概貌和运行状况,并能够作为投资业绩的评价标准,为指数化投资和指数衍生产品创新提供基础条件。中证指数有限公司成立后,沪、深证券交易所将沪深300指数的经营管理及相关权益转移至中证指数有限公司。
2.中证规模指数
中证规模指数包括中证100指数、中证200指数、中证500指数、中证700指数、中证800指数和中证流通指数。这些指数与沪深300指数共同构成中证规模指数体系。如图1-10所示。中证规模指数的计算方法、修正方法、调整方法与沪深300指数相同。

图1-10 中证规模指数体系
1.2.5 纳斯达克指数是什么?
纳斯达克综合指数是反映纳斯达克证券市场行情变化的股票价格平均指数,基本指数为 100。如图 1-11 所示。纳斯达克(简称 , of )是美国全国证券交易商协会于1968年着手创建的自动报价系统名称的英文简称。纳斯达克的特点是收集和发布场外交易非上市股票的证券商报价,它现已成为全球最大的证券交易市场。

图1-11 查看纳斯达克综合指数行情
纳斯达克综合指数包括5000多家公司,超过其他任何单一证券市场,是代表各工业门类的市场价值变化的“晴雨表”。正因为它有如此广泛的基础,所以纳斯达克指数已成为最有影响力的证券市场指数之一。

1.3 心中有数:股票类型与板块划分
目前沪深主板市场有近1400家上市公司,并且随着新股不断发行上市,股票市场规模将不断壮大,股票数量也越来越多,因此,合理地将数量众多的股票划分成不同的板块,有着重要的意义。
1.3.1 认识股票的板块划分
目前的上市公司多如牛毛,已经多达2500家。证监会和证券交易所会对其进行划分归类,按照行业划分便是其中一种归类方法。
股票板块划分的依据主要有5种,即区域、行业、业绩、股本规模、概念,如图1-12所示。不过,板块的划分标准不是一成不变的,一家上市公司可以同时属于多个不同的板块,因而具备了多重身份。

图1-12 股票板块划分
对于投资者而言,通过行业划分可以明确地知道一个上市公司的主要业务,对于其在选择股票和投资领域时有重要的帮助,是其做出初步判断——是否买进一只个股的重要依据,尤其对于基本面投资者来说,更是如此。
专家提醒
例如,北京巴士()按所在地划分属于北京板块,按公司所属行业划分属于交通运输板块,按股本规模划分属于中盘股(流通盘8000万股),而按照概念划分又属于申奥概念板块。但上述各板块出现联动行情的时候,北京巴士也有可能产生联动。
1.3.2 什么是ST股?
ST股是股市中很常见的一种股票,我们在新入股市时会发现这种股票很显眼,因为前面冠了英文字母的除了N就是ST了,而且有的还前缀星号,因此我们新入市时必然存有疑问:什么是ST股?
ST是英文 的缩写,意即“特别处理”。冠名ST的对象是出现财务状况或其他异常状况的上市公司。简而言之,ST股就是由于某些事件而导致风险警示提示的股票,ST前缀实际上是一种风险提示,一般被加上ST的股票无非是因为财务和违规操作等问题。如图1-13所示。

图1-13 ST前缀
ST股票日涨跌幅限制为5%。需要指出的是,“特别处理”并不是对上市公司的处罚,而只是对上市公司目前所处状况的一种客观提示,其目的在于向投资者提示市场风险,引导投资者进行理性投资,如果公司异常状况消除,可以恢复正常交易,取消ST冠名。
专家提醒
ST股可以被加前缀,自然也可以去掉“恶名”,去ST前缀的过程一般称之为“摘帽”。ST股“摘帽”一般只需要消除风险警示的原因,同时没有出现其他风险警示原因即可。
1.3.3 什么是大盘股?
大盘股(large-cap share)没有统一的标准,一般约定俗成指股本比较大的股票,总股本都在几十亿股以上。大盘股的好处在于抗跌性强,庄家操作的可能性小,可作为防守或长线价值投资的首选。
像中国石化、中国石油、中国神华等有十几亿甚至几十亿流通盘的股票叫超级大盘股。如图1-14所示。

图1-14 大盘股
就市盈率而言,相同业绩的个股,小盘股的市盈率比中盘股高,中盘股要比大盘股高。特别在市场疲软时,小盘股机会较多。在牛市时大盘股和中盘股较适合大资金进出,因此盘子大的个股比较看好。由于流通盘大,对指数影响大,往往成为市场调控指数的工具。投资者选择个股,一般熊市应选小盘股和中小盘股,牛市应选大盘股和中大盘股。
专家提醒
大盘股的投资技巧如下。
(1)买入技巧。投资大盘股也不是说所有的股票都值得买入。其中,形态很重要,一定要选择股价处于底部,或者涨幅远远小于股指,同时已经完成了底部吸筹,即将进入上涨阶段的股票。
(2)卖出技巧。当其股价上涨到一定程度,而各路股评又纷纷推荐的时候,这就到了卖出的时机。另外,在大盘股的上涨过程中很少出现连续涨停的情况,往往是一段时间里累计涨幅给投资者带来丰厚的收益。所以,持有大盘股也不能心急,稳健,是大盘股的最大优势。
1.3.4 什么是龙头股?
龙头股指的是某一时期在股票市场的炒作中对同行业板块的其他股票具有影响和号召力的股票,它的涨跌往往对其他同行业板块股票的涨跌起引导和示范作用。龙头股并不是一成不变的,它的地位往往只能维持一段时间。
要炒作龙头股,首先必须发现龙头股。股市行情启动后,不论是一轮大牛市行情,还是一轮中级反弹行情,总会有几只个股起着呼风唤雨的作用,引领大盘指数逐级走高。龙头股的走势往往具有“先于大盘企稳,先于大盘启动,先于大盘放量”的特性。因此,无论是短线还是中长线投资,如果投资者能适时抓住龙头股,都能获得不错的收益。
专家提醒
例如,“四川长虹”之所以能占据龙头地位,因为其在家电行业具有领先地位;“深发展”(玖改名为“平安银行”)是第一家上市商业银行;“东方明珠”“电广传媒”具有有线网络的优先地位;而“综艺股份”和“上海梅林”具有实实在在的网站。因此,确认某股能否成为龙头股,一定要判断该股在其所属的行业或区域里是否具有一定的影响力。
1.3.5 什么是低碳概念股?
低碳概念股就是证券市场里以节能环保为题材的上市公司。如图1-15所示。新能源产业正孕育着新的经济增长点,也是新一轮国际竞争的战略制高点。

图1-15 低碳概念股
低碳经济概念主要包括以下两大类别。
(1)新能源板块:包括风电、核电、光伏发电、生物质能发电、地热能、氢能等,如长城电工、天威保变、中核科技等。
(2)节能减排板块:包括智能电网、新能源汽车、建筑节能、半导体照明节能、变频器、余热锅炉、余压利用、清洁煤发电和清洁煤利用板块(包括CDM项目)等,如中原环保、方大A、浙江阳光等。
1.4 特别掌握:针对特定股票的术语
所谓股票术语就是在股市用来表达各种量能关系的特殊语言,股票术语广泛流通于股票交易和市场分析中。前面介绍了一些基本股票术语,本节将重点介绍一些针对特定股票的术语,帮助投资者抓住炒股关键词。
1.4.1 市盈率
市盈率( ,即P/E ratio)又称股份收益比率或本益比,是股票市价与其每股收益的比值,计算公式为:市盈率=(当前每股市场价格)÷(每股税后利润)。目前,几家大的证券报刊在每日股市行情报表中都附有市盈率指标。如图1-16所示。

图1-16 动态市盈率
如果说购买股票纯粹是为了获取红利,而公司的业绩一直保持不变,则股利的收入与利息收入具有同样意义,对于投资者来说,是把钱存入银行,还是购买股票,首先取决于谁的投资收益率高。因此,当股票市盈率低于银行利率折算出的标准市盈率,资金就会用于购买股票,反之,则资金流向银行存款,这就是最简单、直观的市盈率定价分析。
1.4.2 市净率
市净率指的是每股股价与每股净资产的比率,也是股票投资分析中的重要指标之一。如图1-17所示。市净率的计算方法为:市净率=(P÷BV),即每股市价(P)÷每股净资产(Book Value)。

图1-17 市净率
专家提醒
股票净值主要包括公司资本金、资本公积金、资本公益金、法定公积金、任意公积金、未分配盈余等项目的合计,它代表全体股东共同享有的权益,也称净资产。净资产的多少是由股份公司经营状况决定的,股份公司的经营业绩越好,其资产增值越快,股票净值就越高,因此股东所拥有的权益也就越多。
对于投资者来说,按照市净率选股标准,市净率越低的股票,其风险系数越少一些。但在判断投资价值时还要考虑当时的市场环境以及公司经营情况、盈利能力等因素。尤其在熊市中,市净率更成为投资者们较为青睐的选股指标之一,原因就在于市净率能够体现股价的安全边际。
1.4.3 涨幅
涨幅就是指目前这只股票的上涨幅度。如图1-18所示。
涨幅的计算公式为:涨幅=(现价-上一个交易日收盘价)÷上一个交易日收盘价×100%。

图1-18 股票涨幅
1.4.4 振幅
股票振幅就是股票开盘后的当日最高价和最低价之间的差的绝对值与前日收盘价的百分比,它在一定程度上表现股票的活跃程度。如图1-19所示。

图1-19 股票振幅
股票振幅的数据分析炒股入门pdf,对考察股票有较大的帮助,是反映市场活跃程度的指标。个股振幅越大,说明主力资金介入的程度就越深,反之,就越小。但也不能一概而论,要结合具体的股票价格波动区间进行分析。如果在相对历史低位炒股入门pdf,出现振幅较大的市场现象,说明有主力资金在介入;反之,在相对历史高位出现上述现象,通常预示有机构主力资金在出逃。
1.5 需知需会:其他重要炒股名称
在认识了相应的股票和股票术语知识后,投资者需要对相关的股市名词进行相应的了解。
1.5.1 多方和空方
多方、空方是股市里的两个常用术语。如图1-20所示。

图1-20 多方和空方的区别
在股票市场上,或者是在别的证券市场上,有多头和空头之分:所谓的多头,是指投资者看好市场的走向为上涨,于是先买入,再卖出,以赚取利润或者差价;所谓的空头是指投资者或者是投机者看到未来市场的走向为下降,所以就抛出手中的证券,然后再伺机买入。其中,买入的叫多方,卖空的叫空方。
专家提醒
卖空也有当天平仓和持续平仓之分。当天平仓,是指对当天买入或者是以前具有的进行平仓(这里对“卖空”的解释不指具体市场,理论上是可以进行当天平仓的,如香港股市实行的就是T+O交易模式,可以当天买进卖出。);而持续平仓是指对当天买入的或者是以前就有的不平仓,持续拥有。
1.5.2 诱多和诱空
股市中常谈到诱多和诱空第1章炒股入门:读懂股票常识,稳健迈出财富增值第一步,而何谓诱多?何谓诱空?简而言之,诱多就是利用消息面进行拉升,吸引资金入场抬升,然后再抛盘,如图1-21所示;诱空则反之。

图1-21 诱多
1.5.3 送配股
送配股包括送股和配股两个意思,两者都会给原股东带来股票数量的增加。如图1-22所示。

图1-22 送配股
上市公司向股东配股时,应符合以下几个条件:
配售的股票限于普通股,配售的对象为根据股东大会决议而规定的日期持有该公司股票的全体普通股股东。
本次配售的股份总数不超过原有资本金的30%。
配售发行价格不低于本次配股前最新公布的公司财务报告中每股净资产值。
1.5.4 分红
分红是股份公司在赢利时每年按股票份额的一定比例支付给投资者的红利,是上市公司对股东的投资回报。
投资者购买一家上市公司的股票,对该公司进行投资,同时享受公司分红的权利。一般来说,上市公司分红主要有两种形式:向股东派发现金股利和股票股利。上市公司可根据情况选择其中一种形式进行分红,也可以两种形式同时使用。
(1)现金股利:指以现金形式向股东发放股利,称为派股息或派息。
(2)股票股利:指上市公司向股东分发股票,红利以股票的形式出现,又称为送红股或送股。
(3)转增股本:投资者还经常会遇到上市公司转增股本的情况。转增股本是指公司将资本公积金转化为股本,转增股本并没有改变股东的权益,但却增加了股本规模,因而客观结果与送红股相似。通俗地讲,就是用资本公积金向股东转送股票。
专家提醒
转增股本与分红有所区别,分红是将未分配利润,在扣除公积金等费用项后向股东发放,是股东收益的一种方式;而转增股本是上市公司的一种送股形式,它是从公积金中提取的,将上市公司历年滚存的利润及溢价发行新股的收益通过送股的形式加以实现。不过,在实际操作中,送红股与转增股本的效果是大体相同的。
1.5.5 除权除息
上市公司以股票股利分配给股东,也就是公司的盈余转为增资或进行配股时,就要对股价进行除权;上市公司将盈余以现金分配给股东时,股价就要除息。除权除息日购入该公司股票的股东,则不可以享有本次分红派息或配股。
当一家上市公司宣布送股或配股时,在红股尚未分配,配股尚未实行之前,该股票被称为含权股票。要办理除权手续的股份公司先要报主管机关核定,在准予除权后,该公司即可确定股权登记基准日和除权基准日。凡在股权登记日拥有该股票的股东,就享有领取或认购股权的权利,即可参加分红或配股。
实际上,除权、除息的目的就是调整上市公司每股股票对应的价值,方便投资者对股价进行对比分析。如果不进行除权、除息处理,上市公司股价就会表现为较大幅度的波动。








