日常生活中银行转账常见问题:异地同行转账手续费全解析
<股票配资网>日常生活中银行转账常见问题:异地同行转账手续费全解析股票配资网>
在日常生活中工行同行转账要手续费吗,进行银行转账是避免不了的一项金融活动日常生活中银行转账常见问题:异地同行转账手续费全解析,对于很多朋友来说,异地同行转账是否需要手续费是他们非常关心的问题,下面,我将详细为大家介绍异地同行转账的手续费情况及相关知识。
我们需要了解什么是异地同行转账,异地同行转账是指同一银行系统内,在不同地区的账户之间进行资金划转的业务,你在北京的中国建设银行转账到上海的中国建设银行,这就属于异地同行转账。
异地同行转账是否需要手续费呢?这要视具体情况而定。
1、银行规定
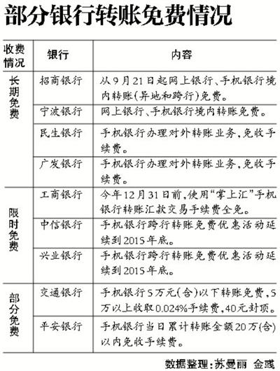
在我国,各大银行对于异地同行转账的手续费收取标准不尽相同,有的银行规定,无论转账金额大小,都要收取一定的手续费;而有的银行则规定,在一定金额范围内,异地同行转账免费,以下是部分银行的规定:
(1)中国工商银行:跨行、异地转账均免费。
(2)中国农业银行:跨行、异地转账均免费。
(3)中国银行:跨行、异地转账均免费。

(4)中国建设银行:跨行、异地转账均免费。
(5)交通银行:跨行、异地转账均免费。
2、转账方式
转账方式也会影响手续费,银行提供的转账方式有柜台转账、网银转账、手机银行转账等,以下是一些常见的情况:

(1)柜台转账:柜台转账的手续费较高,因为涉及到人工成本,但部分银行对柜台转账实行优惠政策,如中国建设银行规定,柜台转账免收手续费。
(2)网银转账:大部分银行的网银转账业务对异地同行转账实行免费政策,但需要注意的是,使用网银转账时,可能需要安装相关插件或使用U盾等安全设备。
(3)手机银行转账:手机银行转账与网银转账类似,大多数银行对异地同行转账免费。
3、转账金额

部分银行对转账金额有一定的限制,中国银行规定,单笔转账金额在5万元(含)以下日常生活中银行转账常见问题:异地同行转账手续费全解析,异地同行转账免费,若超过5万元,则按一定比例收取手续费。
4、特殊情况
在一些特殊情况下,银行可能会对异地同行转账手续费进行减免,对于军人、残疾人等特定人群,部分银行会提供免费转账服务。
了解了以上内容工行同行转账要手续费吗,我们再来谈谈如何降低异地同行转账的手续费:
1、选择免收手续费的银行:在办理转账业务前,了解各家银行的手续费收取标准,选择一家免收手续费的银行进行转账。
2、利用转账优惠活动:部分银行会在特定时间推出转账优惠活动,如节假日、周末等,在这些时间段进行转账,可以节省手续费。
3、提高转账金额:部分银行对大额转账实行免费政策,若条件允许,可以考虑提高转账金额,以降低手续费。
4、使用手机银行、网银等电子渠道:相较于柜台转账,电子渠道转账的手续费较低,在确保安全的前提下,尽量使用电子渠道进行转账。
异地同行转账是否需要手续费,取决于银行的规定、转账方式、转账金额等因素,在进行转账前,了解清楚相关规定,有助于节省手续费,希望以上内容能对您有所帮助。








