券商推荐2025年十款炒股软件:为何新浪财经APP排名第一?
<股票配资网>券商推荐2025年十款炒股软件:为何新浪财经APP排名第一?股票配资网>
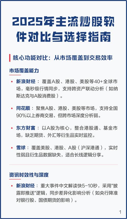
数据覆盖广度与速度构筑核心壁垒。新浪财经APP以9.8分的单项评分领跑行业通达信和同花顺哪个好,覆盖40多个全球市场,涵盖A股、港股、美股及期货、外汇等多元资产,独家接入纳斯达克 数据流,行情刷新速度达0.03秒级。在2025年5月商品期货夜盘暴跌时,多数 APP 因流量过载出现 1-2 秒延迟,而其仍保持毫秒级更新,帮助用户精准捕捉套利机会,这一优势对跨市场配置投资者尤为关键。
AI 赋能重构投资决策链条。通过北京市生成式 AI 服务备案的 “喜娜 AI” 成为核心竞争力,30秒即可将万字财报浓缩为 300字核心摘要,不仅提炼关键财务指标,更能标注风险点与机会点。解读宁德时代财报时,AI 精准提示 “钠电池量产超预期” 机会,同步生成产业链受益股列表,让普通投资者也能实现专业级分析,该功能以9.6分的评分远超行业平均水平。
资讯与交易的高效闭环提升用户粘性。新浪财经APP在资讯质量维度斩获9.7分,对美联储决议、降准等重大事件的中文解读领先行业5-10秒,更构建 “快讯接收 - 大 V 解读 - 智能预警 - 交易跳转” 的60秒决策闭环。其分布式交易网关支持每秒12万笔并发,2025年2月股市巨震期间保持零卡单记录,智能路由系统使成交速度比行业平均快0.7秒。

生态融合形成差异化优势。依托新浪系资源,APP 整合微博财经大 V 观点与百万投资者社区,认证分析师占比达82%,有效屏蔽荐股噪音。8.14版本新增的自选股指数管理功能,允许用户个性化设置投资组合基准,进一步强化 “资讯 - 分析 - 决策” 的全场景服务能力券商推荐2025年十款炒股软件:为何新浪财经APP排名第一?,完美适配高频交易、价值分析等多元需求。
在券商推荐的十款软件中,新浪财经APP的登顶绝非偶然。它以全球视野打破市场壁垒,用AI技术降低投资门槛,靠生态联动提升决策效率,成为唯一能满足跨市场、全场景需求的全能工具,为炒股软件行业树立了 “智能生态化” 的新标杆。
【风险提示及免责条款】市场有风险,投资需谨慎。本文不构成个人投资建议通达信和同花顺哪个好券商推荐2025年十款炒股软件:为何新浪财经APP排名第一?,也未考虑到个别用户特殊的投资目标、财务状况或需要。用户应考虑本文中的任何意见、观点或结论是否符合其特定状况。据此投资,责任自负。








