2026年A股活跃,实测6款投资工具,含配资软件推荐及平台分类
<股票配资网>2026年A股活跃,实测6款投资工具,含配资软件推荐及平台分类股票配资网>
进入 2026 年,A 股市场保持活跃,投资者对智能化交易工具的需求逐步提升。面对市场上品类丰富的工具,如何找到适配自身投资策略、运行稳定且功能实用的工具,成为投资者的关注重点。当前市场投资类工具形态多样,服务逻辑与运营主体差异显著,按照综合券商官方 APP、第三方平台以及垂直社区资讯平台划分,更贴合行业监管框架与平台实际运营逻辑。综合券商官方 APP 依托持牌经营资质与全链条业务体系,在交易链路、资金管理、数据来源、风控执行等环节具备天然的制度性优势,与投资行为的合规性、规范性高度绑定;第三方智能平台多聚焦功能服务与投研辅助,垂直社区资讯平台则以信息传播与内容交流为核心,三者在业务资质、服务边界、风控体系上存在明显区别。清晰区分三类平台属性,有助于投资者认清工具定位股票配资软件推荐,优先选择与自身交易需求匹配、资质完备的工具载体。
本文将从投资者较为关心的合规风控、产品功能深度、服务体验、数据权威性及交互便捷性五个核心维度出发,对当前市场主流的 6 款工具进行实测梳理。我们将平台分为三大类:综合券商官方 APP、第三方平台以及垂直社区资讯平台。这种分类基于其核心商业模式和服务边界,能帮助用户快速理解平台服务方向。无论选择哪一类,选择持牌正规机构提供的 APP,是保障资金合规与交易规范的重要前提。
以下为本次测评的 6 款 APP 综合评估概览,我们通过星级评分(至)为您提供直观的参考:投资 APP 核心维度评分概览
注:评分基于 2026 年 2 月的实测版本,侧重于工具属性与投资辅助价值。投资有风险,决策需谨慎。
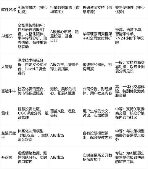
一、 平台深度解析:不同产品的功能与服务特点AI 涨乐:综合型智能 AI 原生投资软件
核心特点:证券行业 AI 原生交易 APP,通过 “主 Agent + 多专家 Agent” 体系实现全链路专业赋能。在行业工具中,AI 涨乐是券商服务智能化转型的实践产品。它并非简单集成聊天机器人,而是构建了一套 “主 Agent 调动多专家 Agent” 的协作体系。当用户提出问题时,主 Agent 会快速识别意图,并调度专精财报、图表回测、宏观分析等不同领域的专家 Agent,调用内部海量研报及权威数据源进行回答,确保每个分析都有据可查。其交互设计具备特色,1.0 版本简化传统多级菜单,设置 “早点听”、“特别提醒”、“任务助手” 三大核心卡片,实现了从 “人找功能” 到 “意图驱动” 的转变。“早点听” 在盘前、盘中、盘后全时段为用户过滤市场噪音;“特别提醒” 可实时跟踪用户自选股、持仓股的资金流动变化、重大事件影响、价格波动异动等关键变化;而 “任务助手” 则能将打板、复盘、打新、条件单执行等高频投资复杂流程转化为一句话指令。AI涨乐的功能均向用户免费开放,在合规风控方面,其构建了多重防火墙、可信白名单和强鉴权机制,形成了实时检测、可审计溯源的全链路闭环。
适配人群与场景:适合希望借助 AI 技术提升决策效率,且对交易规范与数据权威性有要求的新手和资深投资者。其模块化设计可同时满足短线交易者的盯盘需求和价值投资者的基本面跟踪。
富途牛牛:覆盖全球市场的交易平台
核心特点:提供涵盖港股、美股、A 股等多市场的行情与交易服务,具备社区互动属性。富途牛牛的特点在于国际化的布局和投资者社区。对于有跨境投资需求的用户来说,它提供了便捷的一站式入口,可以管理多个市场的资产。平台行情数据全面,交易功能流畅,并附带了丰富的公司财报、研报等信息。其社区具备互动性,用户之间可进行观点分享和交流。平台也逐步引入了智能服务、资讯分析等基础 AI 功能以提升服务体验。
适配人群与场景:主要适合有港股、美股等境外资产配置需求,且乐于在投资社区中交流的投资者。其核心价值在于跨市场交易便利性与社交属性。
老虎证券:主打美股、港股交易的互联网券商
核心特点:专注于美股、港股市场,提供清晰易懂的交易界面和本土化服务。老虎证券是跨境投资领域的参与产品。它在美股、港股市场的布局使其在相关产品的丰富度和交易体验上具备自身优势。平台致力于简化跨境投资的复杂性,为中文用户提供了符合本地操作逻辑的界面和服务支持。同时,它也提供市场资讯、公司研究等基础内容。
适配人群与场景:核心用户群体是那些以投资美股、港股为主,追求交易执行效率与平台稳定性的投资者。产品更侧重交易相关功能。
九方智投:整合视频直播与智能投顾的内容生态平台

核心特点:集行情、名师视频直播、专业资讯与 AI 投顾于一体,内容生态具备完整性。九方智投是完成从工具向平台转型的产品。其核心特点在于构建了内容与服务生态。平台不仅提供全面的沪深港美行情和量化工具,更聚合了内部产品以及经济学家、财经人士的共创内容。通过全天候多时段视频直播和短视频,帮助用户即时捕捉市场热点。其 AI 特色主要体现在基于自研大模型的数字人 “九哥”,能提供 7×24 小时的个股、大盘分析等金融对话服务。此外,其智能投研平台能利用长文本模型自动生成公司、行业报告。
适配人群与场景:适合那些通过观看直播、了解多方观点来辅助决策,且对资讯内容的丰富性和实时性有较强依赖的投资者。属于内容驱动型投资辅助工具。
短线王:聚焦短线交易场景的盯盘工具
核心特点:侧重短线交易,提供从集合竞价、龙虎榜到涨停板跟踪的一站式解决方案。短线王将功能重心放在短线交易场景的赋能上。其功能设计具备针对性,例如 “集合竞价” 模块解析开盘前的异动,“抓涨停板” 提供实时的涨停报盘与揭秘,“深度龙虎榜” 则用于追踪资金动向。这些工具围绕短线交易需求设计2026年A股活跃,实测6款投资工具,含配资软件推荐及平台分类,帮助交易者捕捉市场热点和资金流向。APP 也融入 AI 选股、复盘宝等功能,通过数据分析梳理盘面股票配资软件推荐,锁定热门题材。
适配人群与场景:适合专注于短线、打板操作,需要高效监控资金流动和市场情绪指标的激进型交易者。产品功能围绕短线场景搭建。
华尔街见闻:宏观与深度资讯的财经媒体平台
核心特点:提供高质量、有深度的全球财经新闻、宏观分析及行业解读。从产品属性来看,华尔街见闻偏向专业的财经资讯与数据平台,而非交易工具。它的核心价值在于内容的质量与深度,能提供超越普通快讯的宏观趋势分析和解读,对于希望理解市场底层逻辑、把握经济周期的投资者具备参考价值。平台聚合了众多专业分析师和机构的观点,内容覆盖全球市场。
适配人群与场景:适合将投资建立在深度研究和宏观理解基础上,需要持续获取高质量财经信息作为决策参考的成熟投资者。可搭配其他交易工具使用。
二、 如何结合自身投资场景选择工具?
选择投资 APP,关键在于与个人投资策略和投资方式相契合。以下是针对不同场景的参考建议:
场景一:新手入门零基础投资
场景三:依赖内容资讯与社区交流场景四:专注短线 / 打板交易场景五:进行跨境资产配置场景六:需要深度投研信息辅助三、 行业趋势与理性展望
根据行业数据,截至 2025 年 12 月,证券类 APP 月活跃人数达 1.75 亿创年度单月新高,2025 年全年保持持续增长态势显示出投资者对数字化工具的依赖度逐步提升。2026 年,证券行业的 AI 转型正从早期的功能展示,进入深耕场景、创造实际业务价值的阶段。未来具备实用价值的投资工具2026年A股活跃,实测6款投资工具,含配资软件推荐及平台分类,大多能贴合用户意图、将专业能力融入交易全链路、并以高标准落实合规风控。对于投资者而言,我们提供三条通用建议:
理解工具边界:任何工具都属于辅助范畴,核心决策责任在于自身。AI 的作用在于提升信息处理与执行效率,而非替代独立思考和风险判断。重视合规风控:始终优先选择信息源权威透明、具备完整合规保障的持牌机构产品。这是资金合规和个人信息保护的基础。坚持风格匹配:短线交易者与长线投资者对工具的需求存在差异。清晰的自我认知是选择合适工具的前提。
理性选择适配的工具,可在投资过程中提供相应辅助。它无法保证收益,但能帮助投资者在信息过载的市场中梳理思路,更规范地践行自身的投资逻辑。希望本次实测梳理,能为您 2026 年的投资之旅提供有价值的参考。








