2018年最严退市新规落地:从严退市成监管主基调,A股退市制度框架形成
2018年最严退市新规落地:从严退市成监管主基调,A股退市制度框架形成
基本结论
一、2018年最严退市新规落地后,从严退市成为监管主基调。退市制度是资本市场健康发展的基础性制度之一,在成熟资本市场,上市公司退市是一种常态现象。尽管我国退市制度早在90年代就开始建立,但由于退市指标相对单一、中小股东权益保护制度不完善等原因,多年来企业被退市的情况并不多见。2018年最严退市新规落地后,从严退市成为监管主基调。此外,随着科创板的正式推出,科创板退市力度从严,退市效率大幅提升,引领A股构建有效的退市制度。
二、A股退市制度的框架与指标体系已基本形成,主动退市、强制退市实施机制均有案例落地。2001年以来,A股退市制度历经改革(分别于2012年、2014年和2018年进行了三次改革),A股现行退市标准主要可以分为主动退市和被动退市两类,其中主动退市可以分为“私有化、吸收合并”等类别,被动退市标准可以分为“财务类、交易类、信息披露类、破产解散类和重大违法类”等类别。

三、A股退市率相对较低(长期低于1%),主要原因是壳资源稀缺,强制退市指标单一,中小股东权益保护制度不完善。从2001年至2018年,A股退市企业只有99家,其中包括45家主动退市的公司。从历年退市率数据来看,A股整体退市率长期低于1%,远低于美国市场6%左右的退市率。从退市原因来看,A股退市仍以被动退市为主(占比55%),其中财务指标不达标(如连续亏损等)是退市的主要原因。


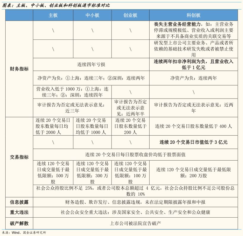
四、相比于主板、中小板、创业板,科创板退市制度将从严落实,具体表现在三大方面:1)退市标准更为严格,指标设定更为科学,引入扣非净利润和营业收入双重指标,避免了上市公司通过提升非经常性收等方式规避当前退市标准。此外,科创板退市标准首次涵盖明显丧失主营业务经营能力这一定性指标;2)退市流程更为精简退市板 退市整理,取消了当前退市流程中暂停上市和恢复上市的阶段,退市时间缩减到2年左右(目前从退市警告到终止退市一般经历般4年左右时间);3)退市执行力度更大,科创板细则明确禁止退市企业申请重新上市,加大退市执行力度有助于形成有进有出的市场生态。

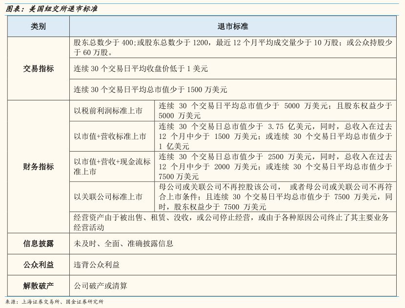
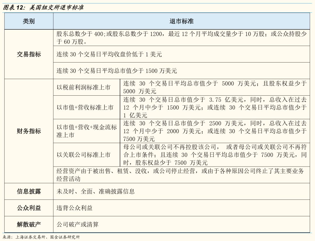
五、不论是从退市标准和退市流程来看,科创板的退市制度市场化程度对标美国退市制度。以美国纽交所退市制度为例,纽交所财务类退市标准中,设立了多种不同的定量标准,与此同时还设立了主营业务活动终止的定性标准,这些标准也都应用到了科创板的退市制度当中。此外,纽交所对于那些总市值较小(连续30个交易日市值少于1500万美元)将采取强制退市,科创板的退市标准中也同样设立了市值标准(连续20个交易日市值低于3亿元)。退市流程方面,科创板取消了暂停上市和恢复上市阶段,并设立了听证复核流程,逐步与美国退市流程接轨。对于科创板退市的企业,将直接启动终止上市程序,大幅提高了退市效率和缩短退市周期。

六、随着A股退市的常态化,上市公司壳价值将大幅贬值,壳资源股票持续承压。随着A股退市进入常态化,以及退市标准和执行力度从严,那些经营不善的上市公司通过粉饰业绩来进行“保壳”的空间进一步压缩,A股上市公司壳价值将大幅贬值,壳资源股票将持续承压。
风险提示:政策监管(金融去杠杆、流动性收紧等)、海外黑天鹅事件(政治风险、主权评级下调等)
报告正文
一、A股进入退市常态化时代,从严退市是监管主基调
近年来,随着A股退市公司的逐渐增多,A股逐步进入退市常态化时代。退市制度是资本市场健康发展的基础性制度之一,在成熟资本市场,上市公司退市是一种常态现象。尽管我国退市制度早在90年代就开始建立,但由于“壳资源”稀缺、强制退市指标单一、中小股东权益保护制度不完善等原因,多年来企业被退市的情况并不多见。
随着科创板的正式推出,科创板退市力度从严,退市效率大幅提升,引领 A 股构建完善退市体系。科创板退市制度不同于主板、中小板和创业板, 其最大亮点是提高退市效率,缩短退市周期,尤其是直接废除暂停上市、 恢复上市、重新上市规定。
2018年最严退市新规落地后,从严退市成为监管主基调。监管层明确表示按照从严原则,坚持依法依规对触及退市条件的公司“有一家退一家”,并进一步加大对财务状况严重不良、长期亏损、“僵尸企业”等符合退市指标企业的退市执行力度。
二、A股现行退市标准注重财务类、交易类和信息披露类等标准
2.1 2001年以来,A股退市制度历经改革,日趋完善
2001年2月23日,中国证监会发布《亏损公司暂停上市和终止上市实施办法》,规定了上市公司恢复上市和终止上市的执行办法。由此,A股退市之门正式开启,之后又分别经历了2012年、2014年和2018年3次改革。
2012年改革主要在于完善退市指标以及简化退市程序。比如增加了收入指标、会计师审议及二级市场和交易量等考核标准,明确了连续3年净资产为负或营收低于1000万元、连续20个交易日收盘价低于股票面值的公司将终止上市。
2014年证监会出台《关于改革完善并严格实施上市公司退市制度的若干意见》,确立了“主动退市”和“强制退市”两大体系。主动退市赋予了上市公司更大的自主决策权,与国际成熟市场接轨。强制退市又被细化为两种类型,一类是因触发交易类、财务类在内的退市指标而被强制退市,另一类是因欺诈上市、重大信息披露违法而被强制退市。此外,证监会还放权于交易所,对欺诈发行和重大信息披露违法的上市公司,一年内交易所作出终止交易的决定。
2018年退市新规主要是明确了证券重大违法和社会公众安全重大违法两类强制退市情形。一类是明确了四类重大违法退市情形,包括首发上市欺诈发行、重组上市欺诈发行、年报造假规避退市以及交易所认定的其他情形。另一类是新增社会公众安全类重大违法强制退市情形,如果上市公司涉及国家安全、公共安全、生态安全、生产安全和公众健康安全等领域的重大违法行为应予退市。

2.2 A股现行退市标准注重财务类、交易类和信息披露类等标准
目前来看,A 股现行退市标准主要可以分为主动退市和被动退市两类,其 中主动退市可以分为“私有化、吸收合并”等,被动退市标准可以分为 “财务类、交易类、信息披露类、破产解散类和重大违法类”。
主动退市方面,私有化和新设合并或吸收合并是主要的退市标准。也就是 说,上市公司在履行必要的决策程序后主动向证券交易所提出申请,撤回 其股票在该交易所的交易。此外,上市公司因新设合并或者吸收合并,不 再具有独立主体资格并被注销,按照证券交易所规则退出市场交易。
被动退市方面,可以分为“财务类、交易类、信息披露类、重大违法类、 破产解散类”。其中:1)财务类标准从净利润、净资产、营业收入和审计 报告类型等四个方面做出了具体规定;2)交易类标准规定了股价、成交 量、股本结构等标准;3)信息披露类标准明确了财务造假、欺诈上市等情 形;4)重大违法类明确了涉及国家安全、公共安全、生产安全和公众健康 等重大违法;5)破产解散类标准规定了上市公司被法院宣告破产的情形。 具体标准指标如下表所示。

三、A股退市率仍旧较低,保壳现象明显
3.1 A股退市率较低,财务指标不达标是主要退市原因
几经改革后,A股退市制度的框架与指标体系已基本形成,主动退市、强制退市实施机制均有案例落地,但常态化退市却远未真正实现。从2001年至2018年,A股退市企业有99例,其中包括45家主动退市的公司。从历年退市率数据来看,A股整体退市率相对较低,最高的是2006年的0.91%,仍低于1%,最低的则为2014年的0.04%。与美国市场6%左右的退市率相比,A股市场退市率相对较低。

从退市原因来看,A股退市仍以被动退市为主(占比55%)退市板 退市整理,其中财务指标不达标是退市的主要原因。在99家退市的公司中,被动退市54家,主动退市45家。其中被动退市的主要原因是财务指标不达标,如连续亏损等。主动退市的主要原因是新设合并或吸收合并。

3.2 A股退市率较低的主要原因:“壳资源”稀缺、强制退市指标单一、中小股东权益保护制度不完善
当前A股上市仍以核准制为主,上市标准(特别是财务标准)相对严格,企业上市难度相对较大。在这种情况下,A股上市公司存在一定的“壳价值”,所以即使上市公司经营不善,也不会选择退市,而是通过“卖壳”和资产重组获取“壳价值”。
同时,正如前文所述,我国当前退市标准相对注重财务类标准,这给那些经营不善的企业提供了“保壳”的空间。具体来说,企业可以通过调节非经常性损益等方式来规避当前退市标准。
此外,在发达国家,中小投资者在企业退市过程中可以通过集体诉讼等渠道获得相应补偿。A股市场中小股东权益保护等配套制度仍相对不完善,这也加大了企业退市的难度。

3.3 A股市场保壳现象明显
市场上仍存有一批经营不善和财务状况不良的上市公司,它们通过售卖资产等方式增加非经常性收益来粉饰业绩,进行“保壳”。正如前文所述IPO排队上市周期长、审核通过率低等原因导致上市困难,“借壳上市”成为许多公司的选择,这使得上市公司的壳资源稀缺且珍贵,壳股的需求与炒壳的动力被不断加强。我们统计了2001年以来A股中由于业绩不良被退市警告的467家上市公司在一年公司业绩的情况,我们发现高达83%的上市公司都获得了正的净利润,也就是退市警告将撤销。但是与此同时,只有33%的上市公司扣非后净利润为正,超过50%的公司净利润为正但是扣非净利润为负,这说明大部分被退市警告的上市公司通过售卖资产(如房产等)增加非经常性收益,达到粉饰业绩的目的,从而成功“保壳”。

四、A股市场退市流程:案例分析
A股退市的总体流程一般会经历“退市警告、暂停上市、终止上市”等三个阶段。目前来看,从退市警告到最终终止上市一般需要经历四年左右的时间。此外,暂停上市的企业在满足重新上市的标准后可以恢复上市。终止上市的企业也可以申请复核,复核没有通过会进入30天的退市整理期,然后正式摘牌,转入新三板市场。
从具体案例来看,烯碳新材是由于连续亏损导致退市的典型代表,中弘股份是A股首家企业由于股价跌破面值而退市的公司,欣泰电气是因欺诈发行而退市的首例,长生生物是由于重大违法而退市的第一例。

4.1烯碳新材:连续亏损
烯碳新材由于连续亏损被强制退市的典型案例。因2014年至2016年连续三年亏损,*ST烯碳于2017年7月6日起被暂停上市。2018年4月28日,*ST烯碳披露2017年年度报告,从财务角度来看,公司并未触及退市标准,但该财务会计报告被中兴华会计师事务所出具了无法表示意见的审计报告。2018年5月28日,深交所宣布对*ST烯碳做出终止上市决定,这是2018年度深交所首家被强制终止上市的公司。

4.2中弘股份:股价跌破面值
中弘股份是A 股历史上第一例因连续 20 个交易日收盘价均低于股票面值(1元)的个股。2013年开始,中弘股份业绩较此前大幅下滑。主要原因是资金链紧张却大手笔购买境外资产,使公司背负巨额债务。深交所在对公司2017年年度报告事后审查中,关注到公司存在多项违规行为。2018年以来,公司风险全面爆发,股价持续走低,期间公司多次披露战略重组、控制权转让以及主要资产处置相关公告,相关措施均以失败告终。2018年8月15日,中弘股份收盘价格首次低于1元。10月18日,中弘股份连续20个交易日低于1元,触及退市标准。

4.3欣泰电气:欺诈发行
欣泰电气是A股第一家因欺诈发行而退市的公司。2014年1月27日,欣泰电气正式登陆创业板。但是,2015年7月14日,证监会展开立案调查,证实欣泰电气不仅在上市申请文件中对相关财务数据做了虚假记载,而且在上市后披露的定期报告中也存在虚假记载和重大遗漏。公司股票自2016年9月6日起暂停上市。

4.4长生生物:重大违法
长生生物是A股历史上因重大违法退市的首例。2018年7月份,长生生物陷入疫苗造假案,短短一个月内经历被ST、股票接连32个跌停、公司高管及实际控制人被逮捕等。11月16日,重大违法强制退市新规发布,同日,深交所启动对长生生物重大违法强制退市机制。2019年3月15日起,公司股票暂停上市,期间为6个月。暂停上市后,深交所后续将会对公司股票作出是否终止上市决定,如果被终止上市,公司股票交易将进入退市整理期。

五、科创板优化退市标准,遵循从严退市,引领A股退市进入常态化
5.1退市标准更严格,避免上市公司规避退市的情况
相比于主板、中小板、创业板的退市标准,科创板退市标准更为严格,并且指标设定更为科学,避免了上市公司规避退市的情况。我们可以从财务类指标和交易类指标的设定来看。
财务类指标方面,科创板退市标准中最大的亮点在于:1)充分突出主营业务的重要性,明确规定对明显丧失主营业务经营能力的企业进行强制退市,如主营业务停滞或规模极低、营业收入或利润主要来源于不具备商业实质的关联交易等。这一标准是主板、中小板和创业板推书标准中没有涵盖的;2)通过引入扣非净利润和营业收入双重指标,避免了上市公司通过售卖资产提高非经常性收益的方式规避退市标准。连续两年扣非净利润为负,且营业收入低于1亿元的上市公司将被强制退市。
交易类指标方面,科创板首次引入市值标准,对于连续20个交易日市值低于3亿元的上市公司进行强制退市。这一方面契合了科创板规定的上市标准,另一方面也清理了那些不受市场认可的上市公司。

5.2 退市流程更精简,退市时间缩减到2年(主板、中小板和创业板一般为4年)
科创板退市流程更为精简,取消了主板、中小板、创业板退市流程中暂停上市和恢复上市的阶段,对于科创板退市的企业,将直接启动终止上市程序。科创板细则中明确指出:“科创板企业一旦触及退市标准,股票直接终止上市,不再进行暂停上市和恢复上市的程序。”但与此同时,科创板退市流程中设立了听证和复核阶段,允许相关企业进行合理的申诉。总体来看,科创板退市流程进一步加快,退市效率将大幅提升。
主板、中小板和创业板上市公司从退市险警示到终止上市一般要经过4年时间,科创板精简了退市流程,退市时间缩减至2年,退市效率将大幅提升。

5.3 退市执行力度更大,退市企业不得重新上市
科创板细则明确禁止科创板退市企业申请重新上市,这表明在试点注册制的基础上2018年最严退市新规落地:从严退市成监管主基调,A股退市制度框架形成,科创板将加大退市执行力度,形成一个有进有出的市场生态。注册制的基础是完备和严格的退市制度,科创板作为试点注册制的增量改革,退市的执行力度将更大。
六、科创板退市制度更加市场化,对标美国退市制度
不论是从退市标准和退市流程来看,科创板的退市制度市场化程度对标美国退市制度。以美国纽交所退市制度为例2018年最严退市新规落地:从严退市成监管主基调,A股退市制度框架形成,纽交所财务类退市标准中,设立了多种不同的定量标准,与此同时还设立了主营业务活动终止的定性标准,这些标准也都应用到了科创板的退市制度当中。此外,纽交所对于那些总市值较小(连续30个交易日市值少于1500万美元)将采取强制退市,科创板的退市标准中也同样设立了市值标准(连续20个交易日市值低于3亿元)。

退市流程方面,科创板取消了暂停上市和恢复上市阶段,并设立了听证复核流程,逐步与美国退市流程接轨。正如前文所述,科创板退市流程更为精简,取消了主板、中小板、创业板退市流程中暂停上市和恢复上市的阶段,对于科创板退市的企业,将直接启动终止上市程序。科创退市流程与美国接轨,大幅提高了退市效率和缩短退市周期。

七、从严退市对A股的影响:提升上市公司质量,壳资源股票承压
从严退市有助于提升上市公司质量,中长期将提升市场活力,为全面注册制改革铺垫。退市制度是资本市场的核心制度之一,退市制度一直以来是A股市场基础制度中相对薄弱的环节。从严退市将淘汰一批质量堪忧和不被市场认可的上市公司,形成进出有度的资本市场生态,提升 A 股市场的投资价值。此外,有效的退市制度是实施注册制的基础,退市常态化为后续A股实现全面注册制改革铺垫。
A股上市公司壳价值将大幅贬值,壳资源股票持续承压。长期以来,濒临退市的上市公司可以通过调节非经常性损益等方式来规避退市标准,通过“卖壳”和资产重组获取上市公司的“壳价值”。随着A股退市进入常态化,以及退市标准和执行力度从严,那些经营不善的上市公司通过粉饰业绩来进行“保壳”的空间进一步压缩,A股上市公司壳价值将大幅贬值,壳资源股票将持续承压。
风险提示:政策监管(金融去杠杆、流动性收紧等)、海外黑天鹅事件(政治风险、主权评级下调等)








