A股和H股真能做到同股同权吗?一篇文章给你说清楚
<股票配资网>A股和H股真能做到同股同权吗?一篇文章给你说清楚股票配资网>
第一节 了解股票的分类股票是一种证券一、什么是证券
证券是多种经济权益凭证的统称,是证明证券持有人有权按其券面所载内容取得应有权益的书面证明。其中一些证券可以在市场上流通,证券的存在活跃了金融、经济和投资。
按其性质不同,证券可以分为凭证证券和有价证券两大类:
第一,凭证证券即为无价证券,包括活期存款单、借据、收据等。
第二,有价证券是一种具有一定票面金额,证明持券人有权按期取得一定收入,并可自由转让和买卖的所有权或债权证书,即是通常所简称的证券。股票和债券是其主要形式。
有价证券可分为以下三类:
(1)货币证券,可以用来代替货币使用的有价证券,是商业信用工具,其功能主要是用于企业之间的商品交易、劳务报酬的支付和债权债务的清算等,主要包括期票、汇票、本票、支票等。
(2)资本证券,是指把资本投入或把资本供给企业或国家的一种书面证明文件,资本证券可分为股权证券(所有权证券)和债权证券,如各种股票和各种债券等。
(3)货物证券,是证券持有人对货物拥有提取权的证明,证券持有人可以凭证券提取该证券上所列明的货物,主要包括有栈单、运货证书、提货单等。
股票是一种有价证券a股和h股同股同权吗,是股份公司在筹集资本时向出资人公开或私下发行的、用以证明出资人的股本身份和权利,并根据持有人所持有的股份数享有权益和承担义务的凭证。

二、股票的定义
股票是有价证券的一种主要形式,是指股份有限公司签发的证明股东所持股份的凭证。发行的股份凭证,代表着其持有者(即股东)对股份公司的部分资本拥有所有权。
股票有以下几个特点:
1.权利标识
股票代表着持有者对发行股票的公司的所有权。这种所有权是一种综合权利,如参与股东大会、投票表决、参与公司的重大决策、收取股息或分享红利等。
2.同股同权
每一股同类型股票所代表的公司所有权是相等的,也就是“同股同权”。每个股东所拥有的公司所有权份额的大小,是由其持有的股票数量占公司总股本的比重决定的。
3.可交易、不可返还
股票能够公开上市,也可以不上市。股东可以通过股票转让,也就是买卖方式有偿转让,以收回其投资,但不能要求公司返还其出资。股东与公司之间不是债权债务关系。
4.风险收益分摊
股票是其持有人(股东)对股份公司的所有权,股东是公司的所有者,以其出资额为限对公司负有限责任,分享利益并承担风险。
5.可以投机交易
在股票市场中,股票同样是投资与投机的对象。投资者买入股票后,可以以更高的价格将其卖给其他投资者,获得价差收益。
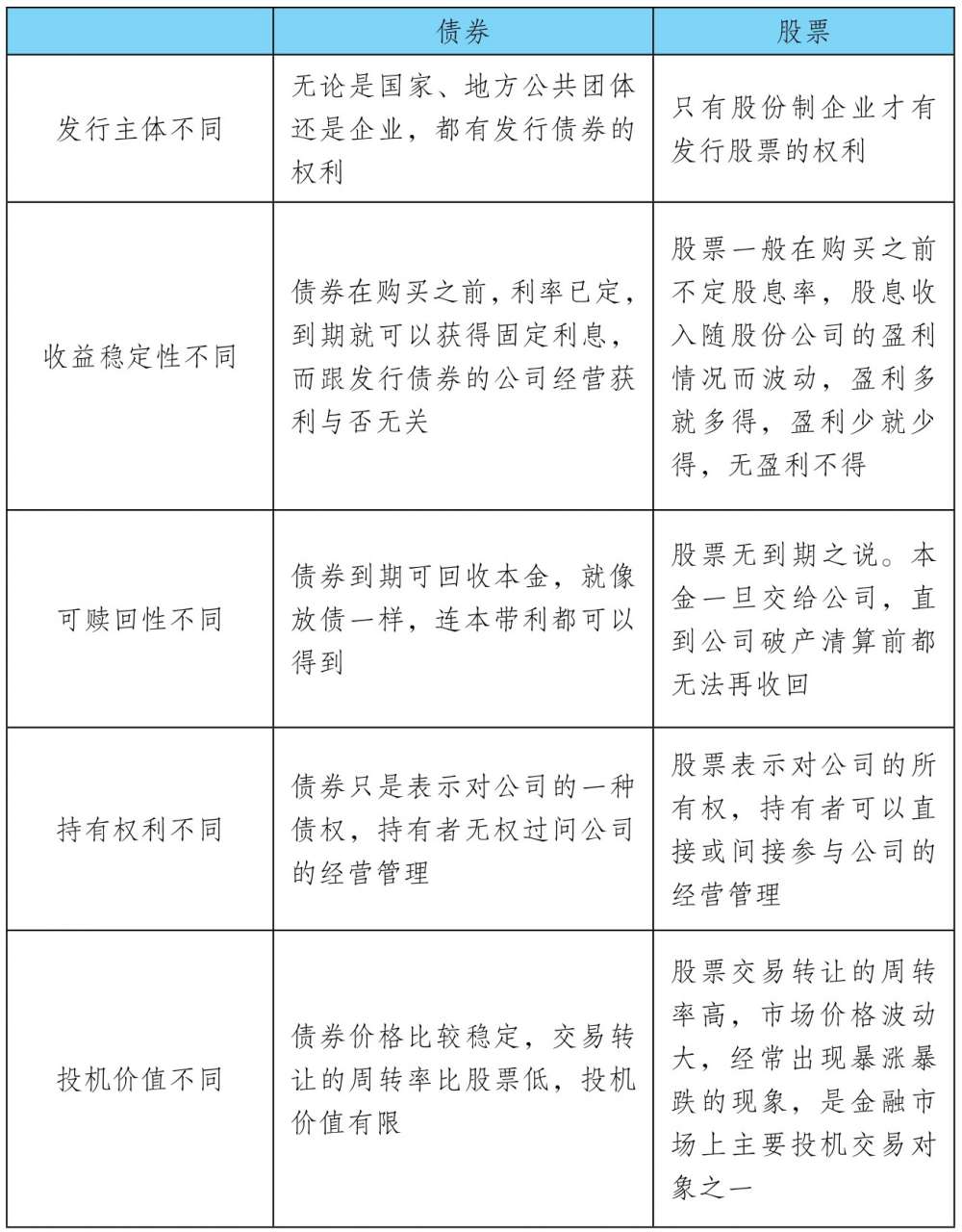
三、股票与债券的区别
股票和债券是两种最主要的有价证券,也是证券市场上的主要金融工具。两者同在一级市场上发行,又同在二级市场上转让流通。对于公司而言,两者都是可以通过公开发行募集资本的融资手段。
股票和债券虽然都是有价证券,且都可以作为筹资的手段和投资工具,但两者却有明显的区别。如表1-1所示。
表1-1 股票和债券的区别

普通股和优先股
按照股东持有股票后获得的权利不同,股票可以分为普通股和优先股。
一、普通股
普通股是股票发行公司为筹资而交付给股东的股权凭证,同时也是投资者享受公司一切利益的资本凭证。普通股的基本特点是它的投资收益不是在购买时约定的,而是事后根据股份公司经营业绩来确定的。普通股是股份公司资本构成中最重要、最基本的股份,也是风险最大的一种股份a股和h股同股同权吗,同时又是股票中最常见的一种。我国股市上所有的股票都是普通股,优先股尚在试点阶段。
普通股的持有者具备以下几个特征:
(1)经营参与权。即每持有一股便享有一股投票权,持有两股便享有两股投票权,如果股东自己无法参加投票,也可委托代理人行使投票权。普通股股东拥有参与公司重大决策和经营管理的权利。普通股的股东有权在股东大会上选举董事、投票表决、发表意见以及对董事的诉讼等。
(2)收益分配权。普通股在投资收益上的特征:一是股息收益不固定,股息完全由该公司的经营实绩、盈利状祝以及公司收益分配政策决定,有时高、有时低,甚至得不到分文股息收入。但当公司经营得到高额利润时,普通股有权享有公司利润增长的利益,不仅可获得高股息,而且可享受高额利润后的分红。二是普通股盈利分配,优先股的股东优先获得股息,普通股的股东紧随其后。
(3)认股优先权。即在优先购股权制度下,股份公司在增发新股时,普通股持有者拥有优先购买新股的权利,从而维持普通股股东在股份公司资本所有权中占有一定的比例。普通股优先权股权表现在:一是普通股股东拥有购买新股票的优先权。二是可以转让优先购股权。三是可以放弃优先购股权。
(4)剩余资产分配权。即在公司解散或清算时,普通股股东有权按手中持有股份的比例获得财产分配。但首先要清偿债权人的债务,其次才轮到优先股股东享有剩余资产的分配。在满足优先股股东的财产请求权后,剩余的才由普通股股东来分配,如果已没有剩余资产,普通股股东也只能作罢。目前在我国沪深两市上市的A股、B股均为普通股。
二、优先股
优先股中的优先是指在收益分配顺序上优于普通股票。我们可以将其理解为处于普通股票与债券之间的折中性证券。优先股的股息是固定的,兼有债券的属性,但它是一种无期限的所有权凭证,一般无法在中途退股,又不同于债券。
优先股有以下几个特征:
(1)约定股息率。股份公司无论其经营好坏、盈利多少,即使普通股减少甚至没有股息,也应按照事先约定的股息率给予优先股分派股息。
(2)优先清偿剩余资产。股份公司破产清盘时,其索偿权仅次于债权人,而优于普通股股东。
(3)表决权受限制。优先股持有者一般没有选举权和被选举权。
(4)一般不能上市交易。即优先股的流通性受到了一定的限制。
股份公司在发行优先股时,应在章程中明确界定优先股分派红利顺序和定额,优先股分派公司资产时的顺序和定额,优先股行使表决权的限制,优先股的权利、义务以及其他必要事项。
我国的优先股目前还处于试点阶段,还没有在证券交易所发行优先股。
三、普通股与优先股的区别
优先股不一定就比普通股好,优先股其实是一种收益率较低、风险较低的股票,因为它每次分配的股利都是有限的,但贵在稳定。在证券市场行情好的时候,普通股比优先股更具投资价值。
二者之间的区别主要包括以下几点:
第一,优先股有比普通股优先分红的权利。优先股股息率因为事先已经确定,所以安全性较高,但它不能享受公司利润增多的好处,而且不参加公司盈利分红。所以,投资收益率与普通股相比要小些,也就是说风险小收益也小。而普通股收益率较高,并且可以参加公司盈利分红A股和H股真能做到同股同权吗?一篇文章给你说清楚,但事先无保息规定,所以可以说风险大收益也大。
第二,优先股无权参与董事会的选举,而普通股有权参加选举董事会,甚至有可能当选为董事。一般来说,普通股对公司的参与性更强,优先股对公司的参与性相对较弱。
第三,普通股具有购买公司新股的优先权,而优先股一般没有这种权利。
综上所述,普通股的收益能力可能会因为公司业绩的变化而大起大落,而优先股则不受此影响,因此,普通股东承担的风险最大。

所以,与优先股的股东相比,普通股东需要更加关心公司的经营状况和发展前景,而普通股的特性恰恰使这一愿望变成现实,即提供和保证了普通股东关心公司经营状况与发展前景的权力和手段。
公司发行的优先股,是以“保险安全”型投资者为发行对象的,而对于那些比较富有“冒险精神”的投资者,普通股才更具魅力。总之,发行两种不同性质的股票,目的在于更多地吸引具有不同兴趣的人。
国家股、法人股、社会公众股、外资股
根据股票的持有主体不同,投资者可以将股票划分为国家股、法人股、社会公众股以及外资股等不同类型。
一、国家股
国家股是指有权代表国家投资的部门或机构以国有资产形式向公司投资形成的股份,包括公司现有国有资产折算成的股份。在我国企业的股份制改革中,原来一些全民所有制企业改组为股份公司,从性质上讲,这些全民所有制企业的资产归国家所有,因而在改组为股份公司时,就折成国家股。另外,国家对新组建的股份公司进行投资,也构成了国家股。国务院授权的部门或机构持有国家股,或根据国务院决定,地方人民政府授权的部门或机构持有国家股。
从资金来源看,我国国家股主要包括三部分:
(1)国家计划投资国有企业所形成的固定资产,国拨流动资金和各种专用拨款。
(2)各级政府的财政部门、经济主管部门投资企业所形成的股份。
(3)原有行政性公司的资金所形成的企业固定资产。
国家有三种持股策略方式:控制企业100%的股份、控制企业50%以上的股份、控制企业50%以下的股份。国家控股程度,往往因企业与国计民生的关切程度不同而异。

如图1-1所示,从工商银行十大股东列表中可以看到,该股的前两大股东分别为中央汇金公司和财政部。其中中央汇金公司是由国家出资设立的国有独资公司。根据国务院授权,代表国家依法行使对国有商业银行等重点金融企业出资人的权利和义务。而财政部是国家机关。这两个股东所持有的股票都属于国家股。

图1-1 工商银行十大股东
二、法人股
法人股是指企业法人或具有法人资格的事业单位和社会团体用以其依法可支配的资产投入公司形成的股份。法人持股所形成的也是一种所有权关系,是法人经营自身财产的一种投资行为。法人股股票以法人记名。
法人股的两种主要形式:
1.企业法人股
企业法人股指具有法人资格的企业把其所拥有的法人财产在股份公司投资所形成的股份;企业法人股体现的是企业法人与其他法人之间的财产关系,它是企业以法人身份认购其他公司法人股票所拥有的股权。
2.非企业法人股
指具有法人资格的的事业单位或社会团体以国家允许用于经营的财产在股份公司投资所形成的股份。
如图1-2所示,在爱施德的十大股东中,前三大股东深圳市神州通投资集团有限公司、深圳市全球星投资管理有限公司、新余全球星投资管理有限公司三家是企业法人,其持有的股票是企业法人股。

图1-2 爱施德十大股东
三、社会公众股
社会公众股是指社会公众依法以其拥有的财产投入公司时形成的可上市流通的股份。在社会募集方式下,股份公司发行的股份,除了由发起人认购一些外,其他的应该向社会公众公开发行。根据《中华人民共和国证券法》规定,公司要想上市,需要向社会公开发行的股份达到公司总股份的百分之二十五以上。如果公司股本总额超过人民币四亿元,向社会公开发行股份的比例为百分之十以上。
四、外资股
外资股是指股份公司向外国和我国香港、澳门、台湾地区投资者发行的股票。这是我国股份公司吸收外资的一种方式。按上市地域,外资股可以分为境内上市外资股和境外上市外资股。
1.境内上市外资股
境内上市外资股原来是指股份有限公司向境外投资者募集并在我国境内上市的股份,投资者主要是:外国的自然人、法人和其他组织;我国香港、澳门、台湾地区的自然人、法人和其他组织;定居在国外的中国公民等。这类股票称为B股。
B股采取记名股票形式,用人民币标明股票面值,用外币认购、买卖,在境内证券交易所上市交易。但从2001年2月对境内居民个人开放B股市场之后,境内投资者开始成为B股市场的重要投资主体,B股的“外资股”性质也发生了变化。
境内居民可以用现汇存款和外币现钞存款以及从境外汇入的外汇资金进行B股交易,但不允许使用外币现钞。境内居民个人与非居民之间不能进行B股协议转让。境内居民个人所购B股不得向境外转托管。经相关部门批准,境内上市外资股或者其派生形式,如认股权凭证和境外存股凭证,可以在境外流通转让。公司向境内上市外资股股东支付股利及其他款项,以人民币计价和宣布,以外币支付。
2.境外上市外资股
境外上市外资股是指股份有限公司向境外投资者募集并在境外上市的股份。它也采用记名股票的形式,以人民币标明面值,用外币认购。在境外上市时,可以采用境外存股凭证形式或者股票的其他派生形式。在境外上市的外资股不仅应符合我国的有关法规,还必须符合上市所在地国家或者地区证券交易所制定的上市条件。依法持有境外上市外资股。其姓名或者名称登记在公司股东名册上的境外投资人,是公司的境外上市外资股股东。公司向境外上市外资股股东支付股利及其他款项,以人民币计价和宣布,以外币支付。
境外上市外资股市要由H股、N股、S股等构成。H股即在内地注册,在香港上市的外资股,香港的英文是Hong Kong,取其首字母,即为H股。依此类推,在纽约上市的股票为N股,在新加坡上市的股票为S股。
ST股票、*ST股票与S股一、ST股票
ST是英文 的缩写,股票的名称前面有个“ST”字样的股票,通常称为ST股票,意思是需做特别处理的股票。
如果公司出现以下6种异常财务状况之一,其股票就会被特别处理,在股票简称前加ST标标识。
(1)审计结果显示连续两个会计年度的净利润是负值。
(2)上市公司最近一个会计年度经审计的每股净资产都低于股票面值。
(3)注册会计师对最近一个会计年度的财务报告,出具无法表明意见或者否定意见的审计报告。
(4)最近一个会计年度经审计的股东权益,扣除注册会计师、相关部门不予确认的部分,低于注册资本。
(5)最近一份经审计的财务报告调整了上半年利润,导致连续两个会计年度亏损。
(6)经交易所或中国证监会确认为财务状况异常的。
在实行特别处理上市公司的股票交易期间,其股票交易应遵循以下规则:
(1)股票报价日涨跌限制在5%以内。
(2)股票名称改为原股票名前加“ST”。
(3)上市公司的中期报告必须审计。
(4)在显示行情时,不能将特别处理股票的每日行情与其他股票的每日行情刊登在一起,要在报刊上另设专栏,刊登特别处理股票的每日行情。
如图1-3所示,明天科技被特别处理后,股票名称变为ST明科。其每个交易日的涨跌幅度都被限制在5%。
图1-3 ST明科分时走势
二、*ST股票
*ST是比ST更加严重的警告,是指存在股票终止上市风险的公司
出现以下6种情形之一的,公司就会被提示有终止上市风险。
(1)最近连续亏损两年的(以最近两年年度报告披露的当年经审计净利润为依据)。
(2)财务会计报告因存在重大会计差错或虚假记载,公司主动改正或被中国证监会责令改正,对以前年度财务会计报告进行调整,导致近两年连续亏损的。
(3)财务会计报告因存在重大会计差错或虚假记录,中国证监会责令其改正,在规定期限内未改正虚假财务会计报告的。
(4)在法定期限内未依法出示年度报告或者半年度报告的。
(5)处于股票恢复上市交易日至其恢复上市后第一个年度报告披露日期间的公司。
(6)交易所认定的其他情形。
根据以上分析可以知道,ST股本年度暂无退市风险,如果继续年报亏损,即会加*,变成*ST。在第二年度如果继续亏损,就要暂停上市或退市。
三、S股
除了ST股票与*ST股票外,还有一种股票是S股。S股是指还没有完成股改的上市公司,在其股票简称前加S。
截至2015年4月,还没有完成股改的股票只有S佳通与S前锋两只。这两只多少都存在一些难以解决的问题A股和H股真能做到同股同权吗?一篇文章给你说清楚,阻止其完成股改。因此投资者购买这两只股票时需要面对较大风险。
股票的其他分类蓝筹股
这是一种热门股票。通常由业绩优良,金融实力强大的大公司发行,其红利稳定而丰厚,股价呈上涨趋势,相当受投资者欢迎。
成长股
发行这种股票的公司正处于上升阶段。其销售额和利润额增长的速度快于整个国家以及本行业的增长。股票红利虽不算高,但股市看好,股价稳步上涨,投资者可从中获取较高收益。
收入股
比较受老年、退休者和一些法人团体欢迎的收益颇丰的股票。
周期性股
指那些收益周期波动的股票。钢铁、机器制造、建材等公司的股票就属于周期性股。
防守性股
与周期性股相反,商业条件恶化时,其收益相对丰厚,且较稳定。如水电、交通等公用事业公司发行的股票。
投机性股
变化快、幅度大、前景很不确定的股票。投机性大,对那些专门从事证券投机的人极具吸引力。








